Posted in学会発表
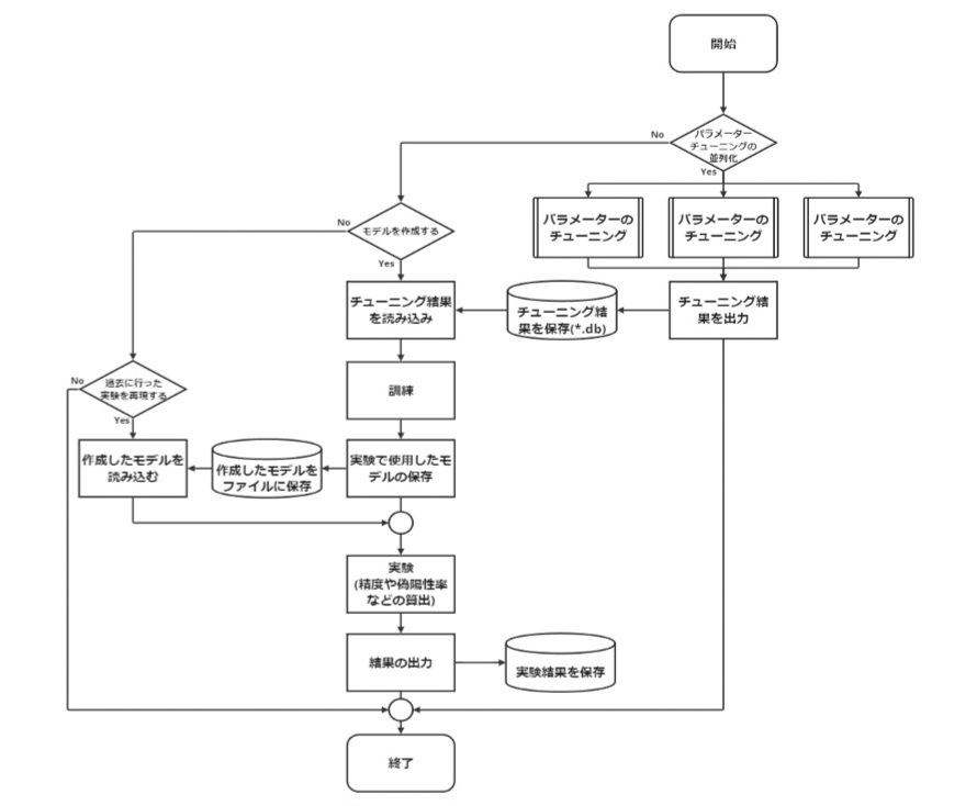
M1寒川さんが国際学会で発表。「並列処理を用いたハイパーパラメーターチューニングによるマルウェア検出の高精度化」
M1の寒川さんが、2025年2月ベトナム・ハノイで開催された国際学会(ICIIT 2025) に参加し、並列処理を用いたハイパーパラメーターチューニングによるマルウェア検出の高精度化に関する研究発表を行いました。
Continue Reading











